Home

ODFA

Ontology of Dental care-related Fear, Anxiety, and/or Phobia

Award Number: U01DE033978

NIH RePORTER Project Details: https://reporter.nih.gov/search/aJTTkRZK0EGi_uXcbrrWoQ/project-details/11170446

Principal Investigators

Bill Duncan and Dan McNeil

Overview

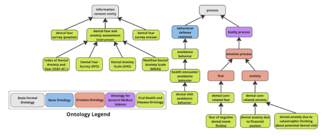
Dental care-related fear, anxiety, and phobia (DFA) refer to negative cognitive, behavioral, or physiological responses that occur when a patient is considering or receiving dental treatment. We are developing the Ontology of Dental Care-Related Fear and Anxiety as a component of the Oral Health and Disease Ontology. This allows us to easily incorporate terms from several ontologies in the Open Biological and Biological Ontology (OBO) Foundry, such as the UBERON Anatomy Ontology, Ontology for General Medical Sciences, and Gene Ontology

Goals

1.

Standardize DFA terminology

2.

Enhance annotation and analyses of existing DFA data

3.

Facilitate integration of DFA data from multiple sources

4.

Develop better DFA assessment instruments

5.

Develop interventions to prevent dental appointment avoidance and cancellations

Aims

odfa-aims

Resources

1.

ODFA is available on Bioportal: https://bioportal.bioontology.org/ontologies/ODFA

2.

ODFA is developed using GitHub. Issues can be submitted to: https://github.com/oral-health-and-disease-ontologies/ohd-ontology/issues


odfa-pic1
odfa-pic2
odfa-pic3
odfa-pic4

Publications

Milivinti E, Wilson F, Duncan W, McNeil D, Challa R, Ensz O, Heaton B, Singhal A, Cooper M, Yu J, Sardzinski E & Diehl A (2025). Integrating Multi-Survey Data into an Ontological Model of Dental Fear and Anxiety. Joint Ontology Workshops Episode XI (JOWO) 2025. September 8-9, 2025. Catania, Italy.

Milivinti E, Diehl AD, Wilson F, Challa R & Duncan WD (2025). Integrating Temporal-Related Dental Visit Metadata and Its Impact on Dental Care-Related Fear and/or Anxiety into the Ontology of Dental-Care Related Fear and Anxiety. BOSC 2025, the 26th annual Bioinformatics Open Source Conference. July 21-22, 2025. Liverpool, UK.

Wilson F, Duncan W, Milivinti E, Ensz O, Singal A, Challa R, Jesudas B, Heaton B, McNeil D & Diehl A (2025). Using the Linked Data Modeling Language and the Oral Health and Disease Ontology to Represent Dental Care-Related Fear and Anxiety Studies. Bio-Ontologies and Knowledge Representation. July 21-22, 2025. Liverpool, UK

Duncan WD, Diehl AD, Challa RANR, Ensz OS, Singhal A, Wilson F, Heaton B & McNeil DW (2025). The Ontology of Dental Fear and Anxiety. 2025 Spring Synergy: Research Day. April 11, 2025. 2025 Spring Synergy: Research Day. April 11, 2025. Gainesville, FL, USA

Duncan W, Diehl A, Ensz O, Singhal A, Heaton B & McNeil D (2025). The Ontology of Dental Fear and Anxiety. 2025 AADOCR/CADR Annual Meeting. March 12-15, 2025. New York City, NY, USA. IADR Abstract Archive. https://iadr.abstractarchives.com/abstract/54am-4216254/the-ontology-of-dental-fear-and-anxiety

Duncan WD, Singhal A, Ensz OS, Diehl AD, Heaton B & McNeil DW (2024). Initial Steps in Developing an Ontology of Dental Care-Related Fear, Anxiety, and Phobia - Abstract. Proceedings of the 15th International Conference on Biological and Biomedical Ontology (ICBO 2024). July 18-19, 2024, Enschede, The Netherlands. CEUR-WS, vol 3939. https://ceur-ws.org/Vol-3939/abstract5.pdf

Wilson FD, Chandrasekharan GM, Diller M, Seo J, Diehl AD & Duncan WD (2024). Building an Ontology of Pain - Abstract. Proceedings of the 15th International Conference on Biological and Biomedical Ontology (ICBO 2024). July 18-19, 2024, Enschede, The Netherlands. CEUR-WS, vol 3939. https://ceur-ws.org/Vol-3939/abstract8.pdf

Team

Bill Duncan

Principal Investigator

Dan McNeil

Principal Investigator

Olga Ensz

Co-Investigator

Astha Singhal

Co-Investigator

Brenda Heaton

Co-Investigator

Alex Diehl

Co-Investigator

Corinne Manley

Co-Investigator

Finn Wilson

PhD Candidate

Jiahang Yu

Data Scientist

Michelle Cooper

Research Coordinator

William Elwood

NIDCR Behavioral Scientist

Noffisat Oki

NIDCR Project Scientist